新疆维吾尔自治区粮食和物资储备局
政府信息公开
政府信息公开指南
政府信息公开制度
法定主动公开内容
政府信息公开年报
依申请公开
索引号:MB193856X/2026-00004
发文字号:〔2026〕
有效性:
公文种类:其他
发文机关:
成文日期:
2026-02-09 20:26:14
主题分类:
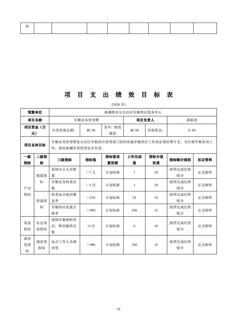
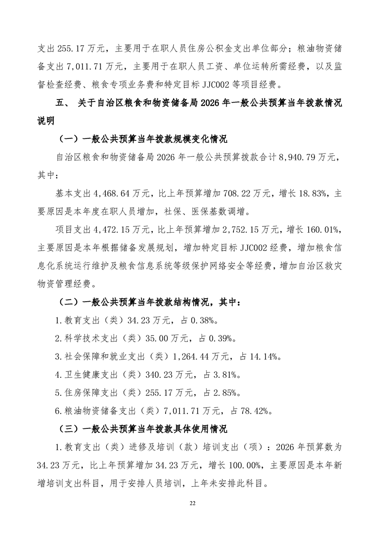
自治区粮食和物资储备局2026年部门预算公开报告
发布时间:2026-02-09 20:21:23 浏览次数:
【字体:
大
中
小
】
附件下载:
相关链接:
< img src="//www.xinjiang.gov.cn/phpstat/count/10000001/10000001.php" alt="PHPStat Analytics"/>
法定主动公开内容