2024年8月21日
登录
|
注册
无障碍
|
设为首页
|
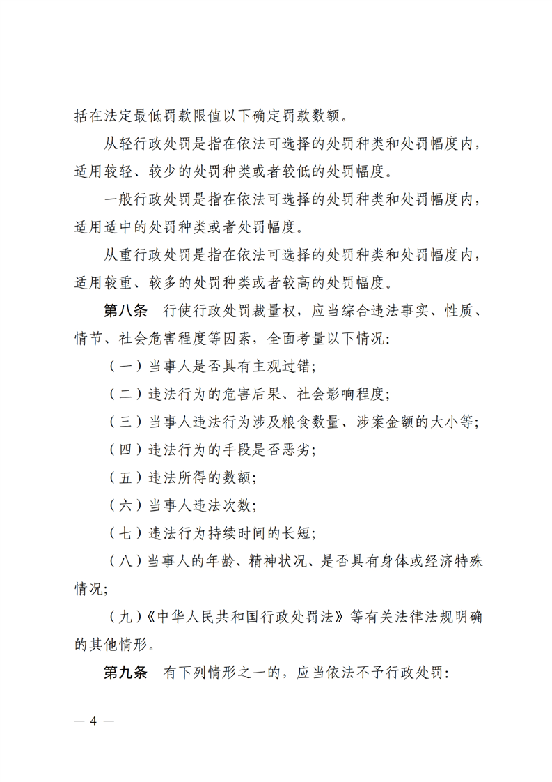
加入收藏
首页
机构概况
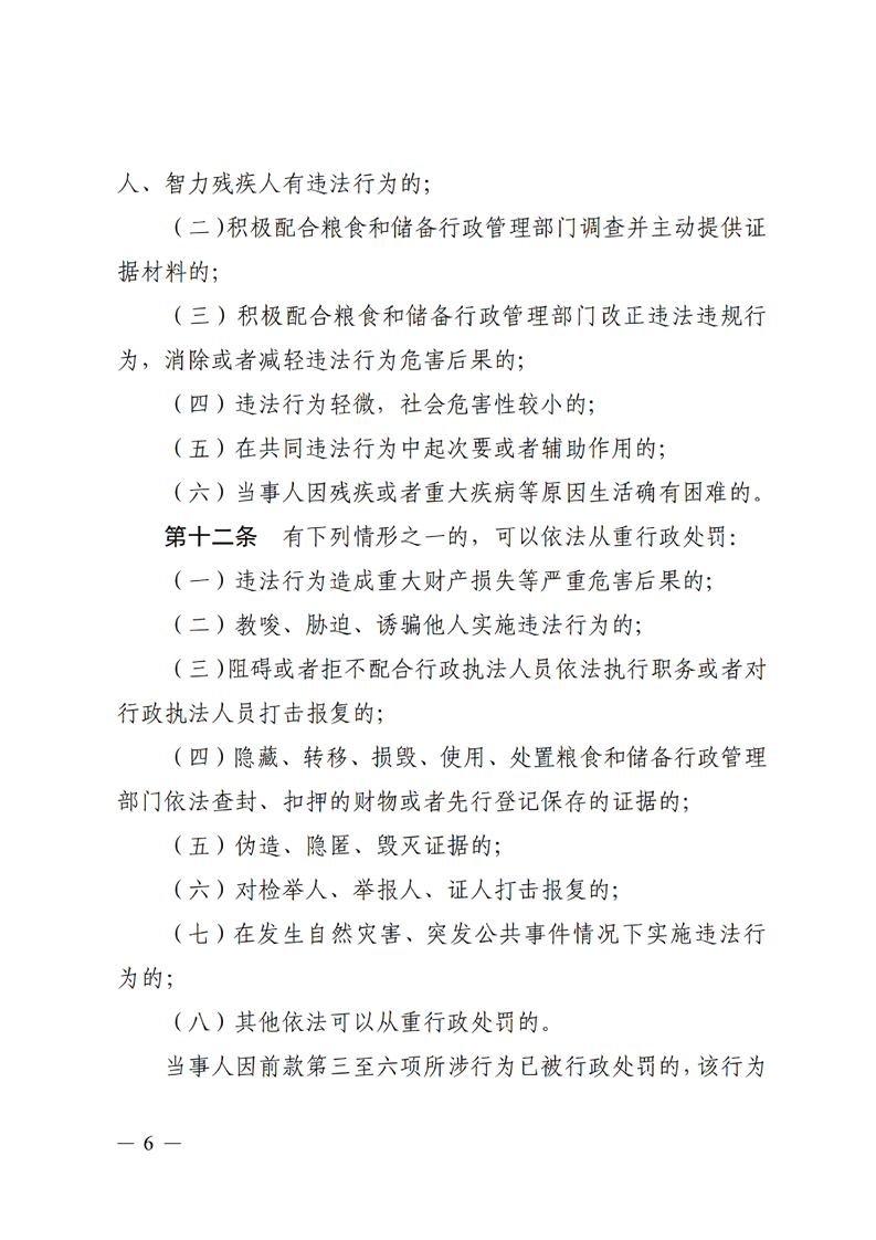
新闻中心
政务公开
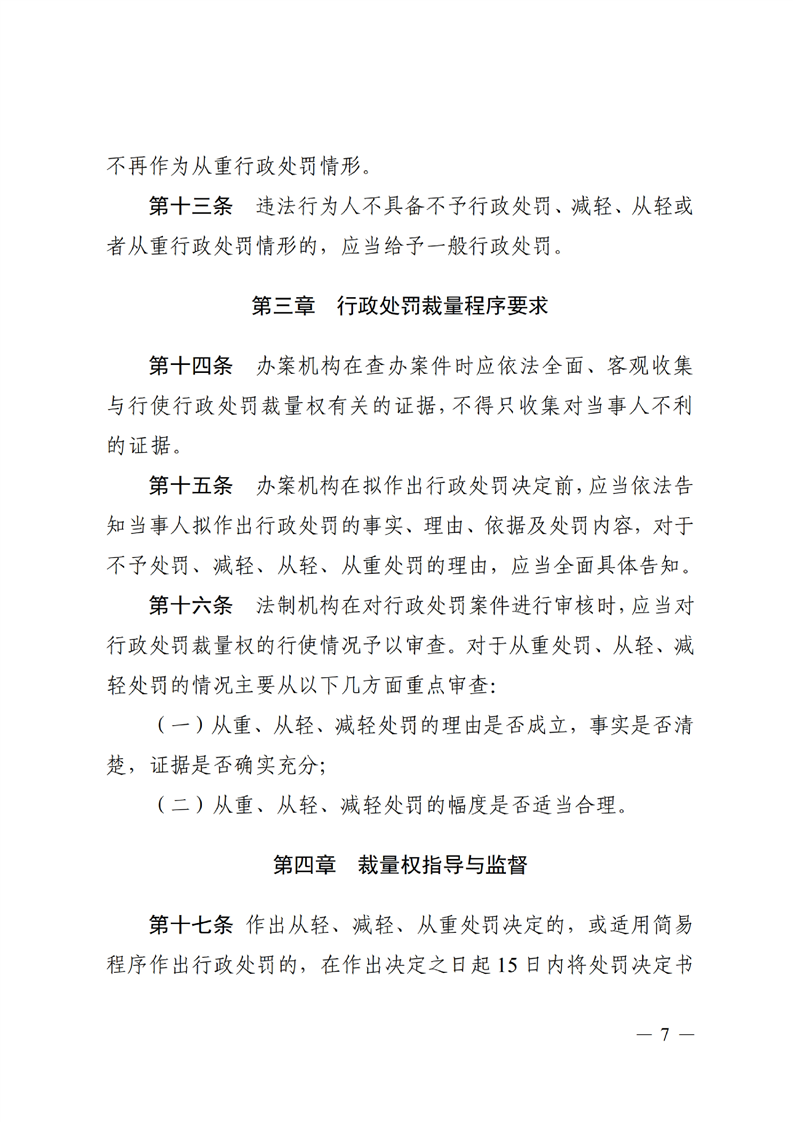
业务频道
党建工作
政策发布
竞价交易
当前位置:
首页
>
业务频道
>
执法督查
>
执法督查
关于印发《新疆维吾尔自治区粮食和物资储备行政处罚裁量权基准制度》《新疆维吾尔自治区粮食和物资储备行政处罚裁量权基准》的通知
关于印发《新疆维吾尔自治区粮食和物资储备行政处罚裁量权基准制度》《新疆维吾尔自治区粮食和物资储备行政处罚裁量权基准》的通知
日期:2025-09-19
来源:
浏览次数:
次
【字体:
大
中
小
】
【打印本文】
分享:
相关链接:
《新疆维吾尔自治区粮食和物资储备行政处罚裁量权基准制度》《新疆维吾尔自治区粮食和物资储备行政处罚裁量权基准》 政策解读
扫描分享至微信
国家部委
农业部
水利部
人力资源社会保障部
财政部
工业和信息化部
中国政府门户网站
国家粮食和物资储备局
国家发展和改革委员会
自治区政府
自治区人民政府
自治区发展和改革委员会
水利厅
农业农村厅
交通运输厅
环境保护厅
人力资源和社会保障厅
财政厅
新闻媒体
新疆日报
天山网
新疆新闻网
新华网新疆频道
直属单位
乌鲁木齐北站国家粮食储备库
乌鲁木齐国家粮食交易中心
新疆粮油产品质量监督检验站
新疆粮油科学研究所
主办:新疆维吾尔自治区粮食和物资储备局 版权所有:新疆维吾尔自治区粮食和物资储备局
技术维护:自治区粮食和物资储备局信息中心 联系电话:0991-2355237
新公网安备 65010202000082号
[新ICP备08101057号-1]
政府网站标识码:6500000015
网站地图
< img src="//www.xinjiang.gov.cn/phpstat/count/10000001/10000001.php" alt="PHPStat Analytics"/>